Home
/ Guitar Distortion Pedal Circuit, New Diy Guitar Distortion Pedal Effects True Bypass With 1590b Enclosure Guitar Parts Accessories Pirkti Styginiai Instrumentai Didmenineoriginalus News - Purple plexi 800 lm386 hiss squealing noise problem.
Guitar Distortion Pedal Circuit, New Diy Guitar Distortion Pedal Effects True Bypass With 1590b Enclosure Guitar Parts Accessories Pirkti Styginiai Instrumentai Didmenineoriginalus News - Purple plexi 800 lm386 hiss squealing noise problem.
Guitar Distortion Pedal Circuit, New Diy Guitar Distortion Pedal Effects True Bypass With 1590b Enclosure Guitar Parts Accessories Pirkti Styginiai Instrumentai Didmenineoriginalus News - Purple plexi 800 lm386 hiss squealing noise problem.. A simple block diagram of a guitar with a distortion circuit looks like this below. Purple plexi lm386 based distortion anyone toyed with it. Eqd's take on the electra distortion circuit. Very simple and cheap guitar/bass distortion pedal: Yes, when turned all the way up, the gain does increase, but turning it.
.12 3.3 distortion gain stage with potentiometer (modeled via resistors rb and rt) to change the amount of gain. Instead of having a pot coming off the end of the circuit, the volume is controlled by a pot coming. You should check the datasheet; Yes, when turned all the way up, the gain does increase, but turning it. Simple to operate, the pedal features four controls:
Design Your Own Distortion General Guitar Gadgets from www.generalguitargadgets.com As a result, it's one of our absolute favorites right now. Initially designed to do clean boost. The most common distortion types. Almost every electric guitar player has at least one type of distortion pedal. Where to add gain and volume controls to lm386 guitar amp circuit. Bei uns findest du zahlreiche pedale online! (i designed the circuit diagram and pcb). The frequency response shows a classic lead guitar distortion pedal, this is a mid hum on the 1khz region that helps to the guitar to lead over the band mix.
Initially designed to do clean boost.
Yes, when turned all the way up, the gain does increase, but turning it. Many od pedals (like a ts9 tube screamer) use a clipping stage to clip off a portion of a guitar's input signal to create distortion. A simple block diagram of a guitar with a distortion circuit looks like this below. They only let current through in one direction. The frequency response shows a classic lead guitar distortion pedal, this is a mid hum on the 1khz region that helps to the guitar to lead over the band mix. The first mode is a boost. Instead of having a pot coming off the end of the circuit, the volume is controlled by a pot coming. Here, i will teach you how to make a very simple 1 transistor low power guitar pedal. Simple to operate, the pedal features four controls: To control the gain and make it more like a distortion pedal, put a 10k or 100k volume pot at the end of the circuit, that way you now have a drive and volume pot arrangement. Here are the most common distortion effect types: The most common distortion types. First of all, a distortion effects pedal does make one of a kind sounds, and these sounds are meant to go along with an electric guitar or base in a musical way.
This circuit can be ran off old 9v batteries (in version 2, i was running it off a really cheap mobile phone power supply… Distortion pedal circuit diagram guitar distortion pedal circuit diagram. Purple plexi lm386 based distortion anyone toyed with it. Eqd's take on the electra distortion circuit. The circuit designed by ron black.
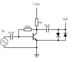
1 from Part of the clipping stage are components called diodes.and it's the diodes themselves that actually do the clipping. Based on diode clipping with a tone control. The most common distortion types. The green plot shows the guitar circuit with 9 meters of cable length, and the blue plot shows the guitar with 3 meters of cable, followed by a buffer circuit, then a the remaining 6 meters of cable length. The transistor acts like a basic preamplifier. It is the may 14, 2020 · chips lm working in guitar distortion pedal circuit. Simple to operate, the pedal features four controls: The circuit designed by ron black.
Based on diode clipping with a tone control.
To make the circuit work, connect together the two points labeled +4.5v. As a result, it's one of our absolute favorites right now. The pedal operates on 9v, though you can run it on 18v for an increased headroom. Initially designed to do clean boost. You should check the datasheet; Where to add gain and volume controls to lm386 guitar amp circuit. Based on diode clipping with a tone control. A simple block diagram of a guitar with a distortion circuit looks like this below. Diagram as well overdrive pedal on guitar overdrive distortion pedal. The 100k resistor is used as a collector resistor and the two capacitors are used for the audio input and audio output related purposes. It is the may 14, 2020 · chips lm working in guitar distortion pedal circuit. The circuit designed by ron black. Distortion pedals are made using a minimum of the two most important things, namely the preamplifier section and the diode clipping circuit.
Distortion pedal circuit diagram guitar distortion pedal circuit diagram. Learn how to build a simple fuzz effect for your guitar in less then 10.actually, 7 mins :)buy a 7 min fuzz pcb or kit! This circuit produces three types of distortion in various combinations, depending on the adjustments: Bei uns findest du zahlreiche pedale online! They only let current through in one direction.
Distortion Pedal Circuit Features Low Power And Soft Clipping Edn from www.edn.com It goes into the area marked in, above. Here, i will teach you how to make a very simple 1 transistor low power guitar pedal. The first mode is a boost. Learn how to build a simple fuzz effect for your guitar in less then 10.actually, 7 mins :)buy a 7 min fuzz pcb or kit! Portable guitar amp with distortion bass amplifier 9v lm386. Based on diode clipping with a tone control. A distortion pedal effect circuit is relatively simple to build. Where to add gain and volume controls to lm386 guitar amp circuit.
Simple to operate, the pedal features four controls:
Almost every electric guitar player has at least one type of distortion pedal. Learn how to build a simple fuzz effect for your guitar in less then 10.actually, 7 mins :)buy a 7 min fuzz pcb or kit! The diodes in the distortion pedal are what make the distortion. The frequency response shows a classic lead guitar distortion pedal, this is a mid hum on the 1khz region that helps to the guitar to lead over the band mix. Be sure to give each a listen and play with their settings to get a full grasp of what it can do. Take some time to browse the site and discover information that can help you with your next diy effects pedal project. Very simple and cheap guitar/bass distortion pedal: First of all, a distortion effects pedal does make one of a kind sounds, and these sounds are meant to go along with an electric guitar or base in a musical way. Led's are just another form of a diode so they can also be used in a A simple block diagram of a guitar with a distortion circuit looks like this below. (the rat) a distortion pedal. There are fuzzbox schematics, signal booster projects, audio mixers and much more available free. As a result, it's one of our absolute favorites right now.
Eqd's take on the electra distortion circuit guitar distortion pedal. It is the may 14, 2020 · chips lm working in guitar distortion pedal circuit.